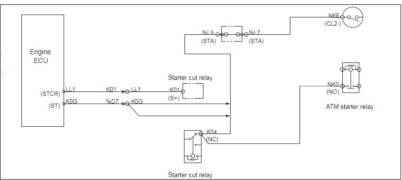
HINO 268起动机切断继电器防止当起动开关的engine.More修复情况开始后转身起动的进一步旋转,请检查:汽车汽车维修
HINO 268 P081B故障说明
检测•线束+ B短路。
2. DTC设定条件
(1)DTC检测条件
•请求起动块的失活过程中(而发动机停止)。
•起动开关。
•电池电压为10 V - 16个V.
以上条件持续至少5秒。
(2)判断标准
在10 V•起动机切断继电器遗体的输出或多个3秒钟或更长时间。
3.复位状态
•恢复正常状态以后。
4.指示,警告或控制系统调节时,DTC被设置。
•MIL:OFF
•诊断灯:OFF
5.车辆症状时,DTC是集
<在车辆由于备用控制症状(失效保护功能)>
-
•
<在车辆上的症状因故障>
•起动器可以不翻身。(如果起动转弯的它不会与发动机运行产生干扰。)
6.前检查工作
•检查电池电压在正常范围内
7后复查工作
•清除所有过去的故障码。
•检查是否有DTC在试驾后存储。
8.估计失败的因素
•线束断线或短路
•松动或连接器的接触不良
•起动器切断继电器故障
•发动机ECU失败
检测•线束+ B短路。
2. DTC设定条件
(1)DTC检测条件
•请求起动块的失活过程中(而发动机停止)。
•起动开关。
•电池电压为10 V - 16个V.
以上条件持续至少5秒。
(2)判断标准
在10 V•起动机切断继电器遗体的输出或多个3秒钟或更长时间。
3.复位状态
•恢复正常状态以后。
4.指示,警告或控制系统调节时,DTC被设置。
•MIL:OFF
•诊断灯:OFF
5.车辆症状时,DTC是集
<在车辆由于备用控制症状(失效保护功能)>
-
•
<在车辆上的症状因故障>
•起动器可以不翻身。(如果起动转弯的它不会与发动机运行产生干扰。)
6.前检查工作
•检查电池电压在正常范围内
7后复查工作
•清除所有过去的故障码。
•检查是否有DTC在试驾后存储。
8.估计失败的因素
•线束断线或短路
•松动或连接器的接触不良
•起动器切断继电器故障
•发动机ECU失败

